预约
挂号
联系
我们
就诊
指南
常见
问题
返回
顶部
请输入关键字
泌尿外科曾浩教授团队在Clinical Cancer Research发文:构建并验证了记忆/活性T细胞对延胡索酸水合酶缺失型肾癌免疫治疗的疗效 2024.04.29

       泌尿外科曾浩教授团队于2024年3月在Clinical Cancer Research(IF:11.5)发表文章“Memory/active T-cell activation is associated with immunotherapeutic response in fumarate hydratase-deficient renal cell carcinoma”。研究基于多中心临床数据发现免疫检查点抑制剂加酪氨酸激酶抑制剂(ICI+TKI)联合疗法在转移性延胡索酸水合酶缺失型肾细胞癌(Fumarate hydratase-deficient renal cell carcinoma,FH-deficient RCC)患者中具有更优越的疗效。研究利用bulk和单细胞测序数据构建并验证了一种对于ICI+TKI治疗反应有预测作用的记忆/活性T细胞基因集,为FH-deficient RCC的精准治疗提供了新思路。

from clipboard


       我院泌尿外科博士后陈俊儒、胡旭,博士研究生赵俊杰,病理科博士后尹晓雪为共同第一作者;泌尿外科曾浩教授、孙光曦副研究员、沈朋飞副教授、刘振华副教授为共同通讯作者;我院为第一作者单位。该研究得到了国家自然科学基金、中国博士后科学基金、四川省科技厅项目、四川大学专职博士后研发基金、我院专职博士后研发基金、卓越发展“1·3·5”工程项目的支持。

延胡索酸水合酶缺失型肾细胞癌(FH-deficient RCC)是一种罕见的致死性肾癌亚型,以编码延胡索酸水合酶的FH基因发生失活性改变为分子特征。FH-deficient RCC侵袭性强,致死率高,初诊局限性患者在接受局部手术治疗后往往在一年以内发生疾病复发或进展。晚期转移性FH-deficient RCC患者预后极差,目前中位无疾病进展生存时间仅5⁓8个月,中位总生存时间不足13个月。然而,由于对其分子机制的认知有限,临床试验证据少,目前FH-deficient RCC患者的最佳治疗策略尚不清楚。

       曾浩教授团队前期研究揭示了FH-deficient RCC免疫“热肿瘤”的微环境特征,并提出以免疫检查点抑制剂(immune checkpoint inhibitors,ICIs)为基础的联合治疗方案在转移性FH-deficient RCC的治疗中具有较好的前景。然而,ICI为基础的联合治疗方案的疗效仍需要更大规模队列的验证。此外,临床上尚缺乏可靠的生物标志物来预测患者的预后和治疗效果。

本研究纳入了来自全国15个医疗中心的91例FH-deficient RCC患者,其中88例有基因组测序数据,45例有转录组测序。局限性FH-deficient RCC患者的中位无疾病生存时间为12.2个月。GSEA结果显示,细胞周期相关通路在快速进展组中显著富集,较高的细胞周期进展分数与疾病进展呈正相关(图1)。经过33个月的中位随访时间后,共有78例患者出现肿瘤转移。比较不同的一线系统治疗方案后发现,ICI联合酪氨酸激酶抑制剂(ICI+TKI)的疗效最佳,客观缓解率达到43.2%。相比于接受TKI单药的患者,接受ICI+TKI联合治疗的患者无进展生存时间和总生存时间显著延长(图2)。

from clipboard



       图1 细胞周期相关信号与局限性患者疾病进展相关性

       图1A. 快速进展组与非快速进展组差异基因;图1B. 快速进展组的GSEA结果;图1C. 四组细胞周期进展分数患者的无疾病生存期比较

from clipboard



       图2 ICI+TKI联合治疗与TKI单药治疗在转移性FH-deficient RCC患者中的疗效对比

       图2A. 转移性FH-deficient RCC患者接受一线ICI+TKI联合治疗与TKI单药治疗的无进展生存期比较;图2B. 转移性FH-deficient RCC患者接受一线ICI+TKI联合治疗与TKI单药治疗的总生存期比较;图2C. 转移性FH-deficient RCC患者接受非一线ICI+TKI联合治疗与从未接受ICI+TKI联合治疗的总生存期比较

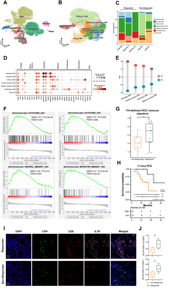
       为进一步探索影响免疫联合治疗疗效的分子事件,研究者分别对来自4例患者的5个治疗前肿瘤样本进行了单细胞测序,并着重关注了与免疫治疗密切相关的T细胞亚群。分析结果显示,在治疗响应组患者中,效应记忆CD8+ T细胞、活性CD8+ T细胞、中央记忆CD4+ T细胞和活性CD4+ T细胞的比例显著高于治疗无响应组。同时,研究者利用本研究中患者的bulk转录组测序数据、多重免疫荧光染色和外部单细胞测序数据进一步验证了记忆/活性T细胞与免疫联合治疗疗效的相关性。随后,研究者基于这些记忆/活性T细胞的基因表达特征建立了FH-deficient RCC免疫基因集,并发现这一免疫基因集的表达水平对于FH-deficient RCC免疫联合治疗疗效具有预测作用(图3)。

from clipboard



       图3 记忆/活性T细胞与免疫联合治疗疗效的关联

       图3A. 细胞大群UMAP图;图3B. T细胞亚群UMAP图;图3C. 各T细胞亚群在治疗响应和治疗无响应患者中的占比;图3D. T细胞亚群特征性分子表达点图;图3E. 记忆/活性T细胞在治疗响应和治疗无响应患者中的占比;图3F. 记忆/活性T细胞基因集GSEA结果;图3G. FH-deficient RCC免疫基因集在治疗响应和治疗无响应患者中的表达差异;图3H. FH-deficient RCC免疫基因集高表达与低表达患者的无进展生存期比较;图3I. 多重免疫荧光染色结果;图3J. CD4和IL7R共表达T细胞与CD8和IL7R共表达T细胞在治疗响应和治疗无响应患者中的占比

       综上所述,研究显示ICI+TKI联合治疗可能是针对转移性FH-deficient RCC患者具有前景的治疗手段。基于记忆/活性T细胞特征建立的免疫基因集对于免疫联合治疗的疗效具有一定的预测作用,并有助于实现FH-deficient RCC的精准治疗。



作者:汪宇 编辑:邓钰涵 曾浩 来源:泌尿外科
基本信息填写
您的姓名:
联系方式:
电子邮箱:
问题类型:

select…

  • 内容无法访问
  • 信息不更新
  • 内容不准确
  • 错别字
  • 图片不准确
  • 其他
问题页面网址:
问题描述:
验证码: